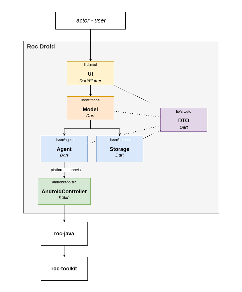
Overview

The roc-droid implementation is comprised of several modules:
-
UI – (
lib/src/ui): Renders model to the user and allows the user to interact with it. -
Model – (
lib/src/model): Contains data model of the application's graphical interface. Ties agent and storage together and hides them from UI. -
Agent – (
lib/src/agent): Implements interaction with the streaming engine. -
Storage – (
lib/src/storage): Implements persistent storage for user settings. -
DTO – (
lib/src/storage): Defines data transfer objects - simple types with no behavior reused across other packages. -
Android Service – (
android/app/src): Implements Android Foreground Service with audio I/O and streaming. Built in Kotlin using Roc Toolkit (via roc-java).